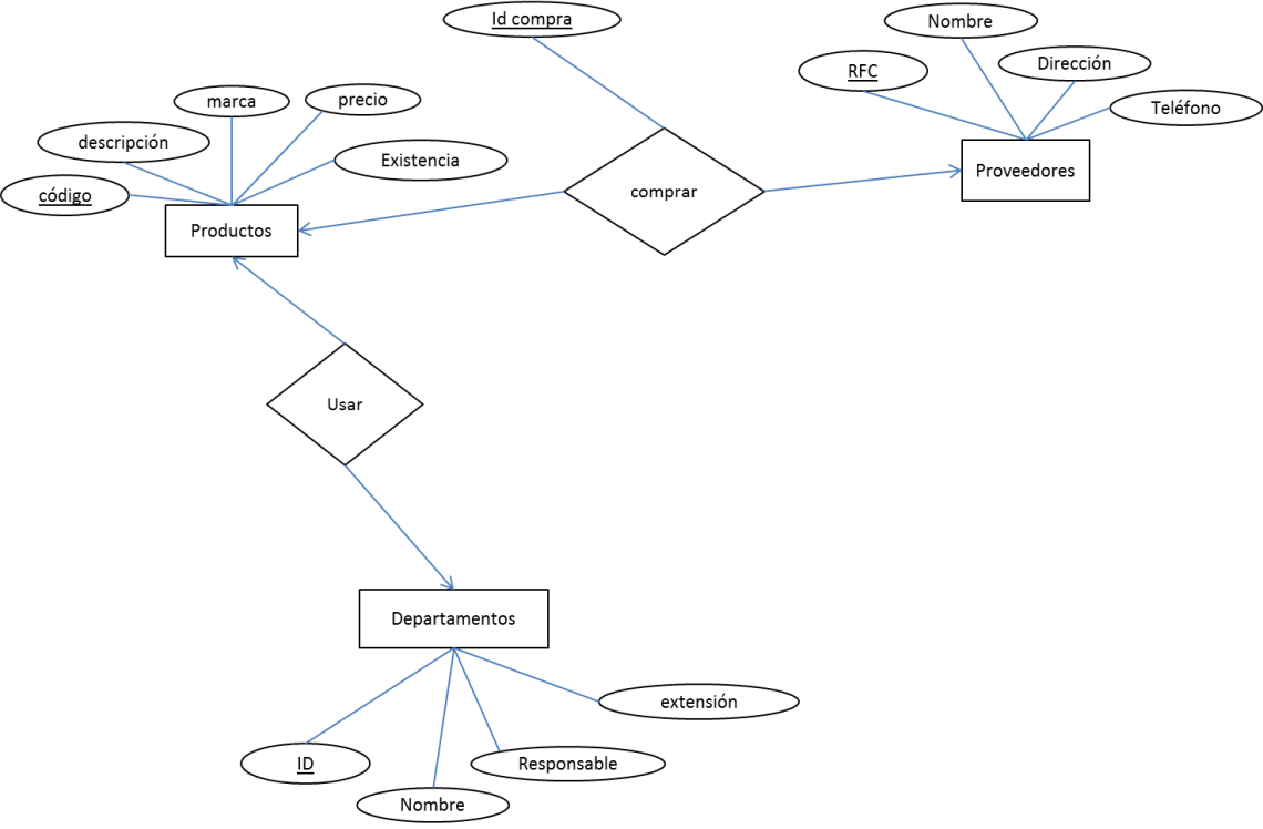
Para terminar con el modelo e-r veremos un ejemplo mas concreto, tratando de integrar todo lo visto en los post anteriores. Para ello veremos el caso del control de compras del almacén de una empresa, con materiales para uso de los departamentos de la misma.
Antes de explicar, cabe recordar que el modelo entida-relacion no es en si mismo una base de datos, el modelo solo muestra las relaciones entre las entidades a un nivel conceptual, aun así, lo podemos emplear para comenzar a construir una base de datos.
En el modelo vemos que se identificaron los proveedores, los productos y los departamentos, se identificaron los atributos de cada uno y se encontraron las relaciones usar y compra, dado que se compran a los proveedores los productos a través de una relación de muchos a muchos para aquellos casos en que un mismo producto de la misma marca se pueda comprar a mas de un proveedor.
La relación «usa» nos indica que los productos del almacén son consumidos por los departamentos de la empresa, en esta relación tenemos una cardinalidad de muchos a muchos debido a que son varios los departamentos que usan los productos y esos mismos productos pueden ser usados por muchos departamentos.
Observe que en el modelo agregamos un caso poco común, que es el agregar un atributo a una relación, esto ocurre en algunos casos de relaciones de muchos a muchos pero generalmente este detalle solo se agrega en la implementación de la base de datos, así que veamos como se construye la base de datos a partir de este modelo.
Lo primero es que todas las entidades se convierten en tablas y sus atributos en campos.
Una vez hecho esto, lo siguiente serán las relaciones, atendiendo a estos dos criterios
- Se convierten en tabla las relaciones con cardinalidad muchos a muchos y se agregan como campos de esta nueva tabla los campos claves de las tablas involucradas en esta relación
- Las relaciones de uno a muchos no se convierten en tablas, para mantener las relaciones se copia el campo llave de la tabla con cardinalidad 1 a la tabla con cardinalidad muchos
- Las relaciones uno a uno son en realidad una sola tabla y no dos tablas por separado
Teniendo en mente lo anterior podemos obtener la siguiente base de datos
Cabe recordar que como ya mencionamos este no es el final del proceso, y esta es solo la base inicial que surgio de un modelo de datos.



muy interesante. Precisamente andamos haciendo un sistema de compras y almacen. Por ahi tengo la Definición de requisitos por si quieres echarle una leida.
Me gustaMe gusta